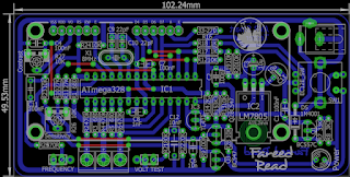
ESR meter dengan Atmega328 adalah sebuah alat yang menggunakan mikrokontroler Atmega328 sebagai bagian utamanya untuk mengukur resistansi seri setara (ESR) dari kapasitor. Atmega328 adalah mikrokontroler yang sering digunakan dalam berbagai proyek DIY dan produk-produk elektronik. Dalam aplikasi ESR meter, Atmega328 digunakan untuk mengontrol operasi alat, memproses data pengukuran, dan menampilkan hasilnya.
Biasanya, alat ini akan memiliki sirkuit untuk menghasilkan tegangan AC yang rendah dan mengirimkannya ke kapasitor yang diuji. Kemudian, Atmega328 akan memproses respons dari kapasitor tersebut dan menghitung ESR-nya berdasarkan waktu pengisian dan pengosongan kapasitor.
Dengan menggunakan Atmega328, alat ini dapat menjadi lebih fleksibel dan dapat diubah sesuai kebutuhan, misalnya dengan menambahkan fitur-fitur tambahan seperti tampilan LCD untuk menampilkan hasil pengukuran secara langsung, pengaturan threshold ESR, atau penyimpanan data pengukuran. Ini adalah contoh bagaimana teknologi mikrokontroler dapat digunakan dalam aplikasi elektronik praktis seperti ESR meter.
nah dikesempatan kali ini, saya akan membagikan tutorial cara membuat transistor tester dengan murah, karena menggunakan lcd 16x2 dan juga ada protektor relay yang mudah ditemukan di pasaran.









0 Response to "Membuat Transistor ESR Meter dengan LCD 16x2 dilengkapi proteksi Relay"
Posting Komentar
Berkomentarlah dengan baik ^_^